您当前所在位置: 华体会官方网页版 > 通知公告 > 正文

“感悟青春 感恩母校 栉风沐雨 踔厉奋进”2022年毕业季起航系列活动通知

日期:2022-06-01 点击数:

在全校师生喜迎华体会官方网页版70周年校庆之际,为进一步做好2022届毕业生离校前各项工作,积极营造平安、有序、稳定、浓情的毕业氛围,让毕业生在母校师生浓浓的关爱中依依惜别校园,号召毕业生在校庆来临之际以实际行动祝福母校70华诞,特制定2022年毕业季“起航教育计划”,活动安排如下。

一、活动主题

感悟青春 感恩母校 栉风沐雨 踔厉奋进

二、活动时间

5月中旬——6月中旬

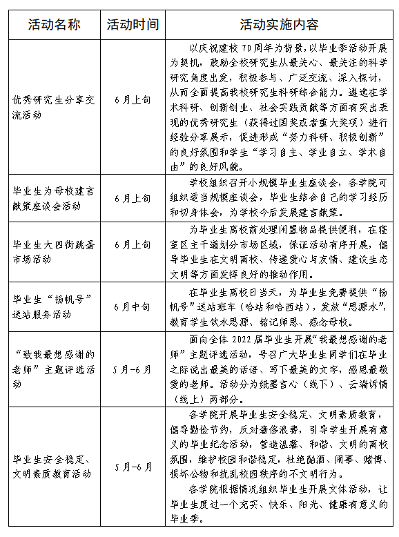
三、活动内容

以打造温情毕业季为“课程主题”,线上线下相结合,设立以“理想信念教育、爱校荣校教育、文明素质教育、安全稳定教育、心理健康教育、生命智慧教育、感恩诚信教育、励志成才教育、遵纪守法教育、社会责任教育”等教育内容为核心的“课程体系”,不断丰富“课程形式”,为毕业生讲好大学生活“最后一课”,努力培养堪当民族复兴重任的时代青年。  

 

时光荏苒,见证芳华。回首过往,你们在东林留下了最美的四年青春。在这段峥嵘岁月里,你们收获了知识,得到了成长。每一节课程总有响铃下课的时候,每一段学业旅途总有挥手毕业的时刻。希望广大毕业生珍惜在校时光,上好“最后一堂课”,为自己在东林的学习生涯划上圆满的句号。

筑梦未来,乘风起航,未来征途上相信东林学子定会在新时代的洪流中踔厉奋进,在最美好的青春年华中再续新篇。